# Bezpośrednia integracja przez API

Netacea to system oparty na chmurze, który analizuje całą aktywność odwiedzających w systemach internetowych i identyfikuje złośliwych użytkowników.

Aby umożliwić firmom korzystanie z Netacea w celu zapewnienia ochrony w czasie rzeczywistym dla ich systemów internetowych, Netacea stworzyła architekturę wtyczek, którą można zaimplementować we wszystkich głównych technologiach.

Ta architektura wtyczek obsługuje interakcję z interfejsami API Netacea oraz przetwarzanie odpowiedzi w celu zapewnienia skutecznej mitygacji wykrytych zagrożeń przy niskich opóźnieniach.

Netacea opracowała szereg wtyczek dla głównych sieci CDN, load balancerów i platform internetowych, ale umożliwia również klientom tworzenie własnych wtyczek w razie potrzeby.

## Interakcja z interfejsami API Netacea

Tworzenie wtyczki Netacea obejmuje interakcję z dwoma interfejsami API Netacea:

* **Monitor Ingest API** – Do przechwytywania danych odwiedzających.
  * Alternatywnie logi mogą być przesyłane do punktu ingest udostępnionego przez Netacea.
* **Protector API** – Do uzyskania dostępu do oceny bieżącego odwiedzającego przez Netacea oraz określenia, jakie działanie powinno zostać podjęte.

Punkty końcowe API Netacea różnią się w zależności od klienta. Twoje konkretne punkty końcowe API zostaną przekazane wraz z dedykowanymi kluczami API w ramach procesu wdrożenia.

Klucz API powinien być dołączany do każdego żądania do dowolnego API Netacea jako wartość nagłówka z kluczem „X-Netacea-API-Key".

Wszelkie wywołania API wykonane bez klucza API lub z nieprawidłowym kluczem API zostaną odrzucone.

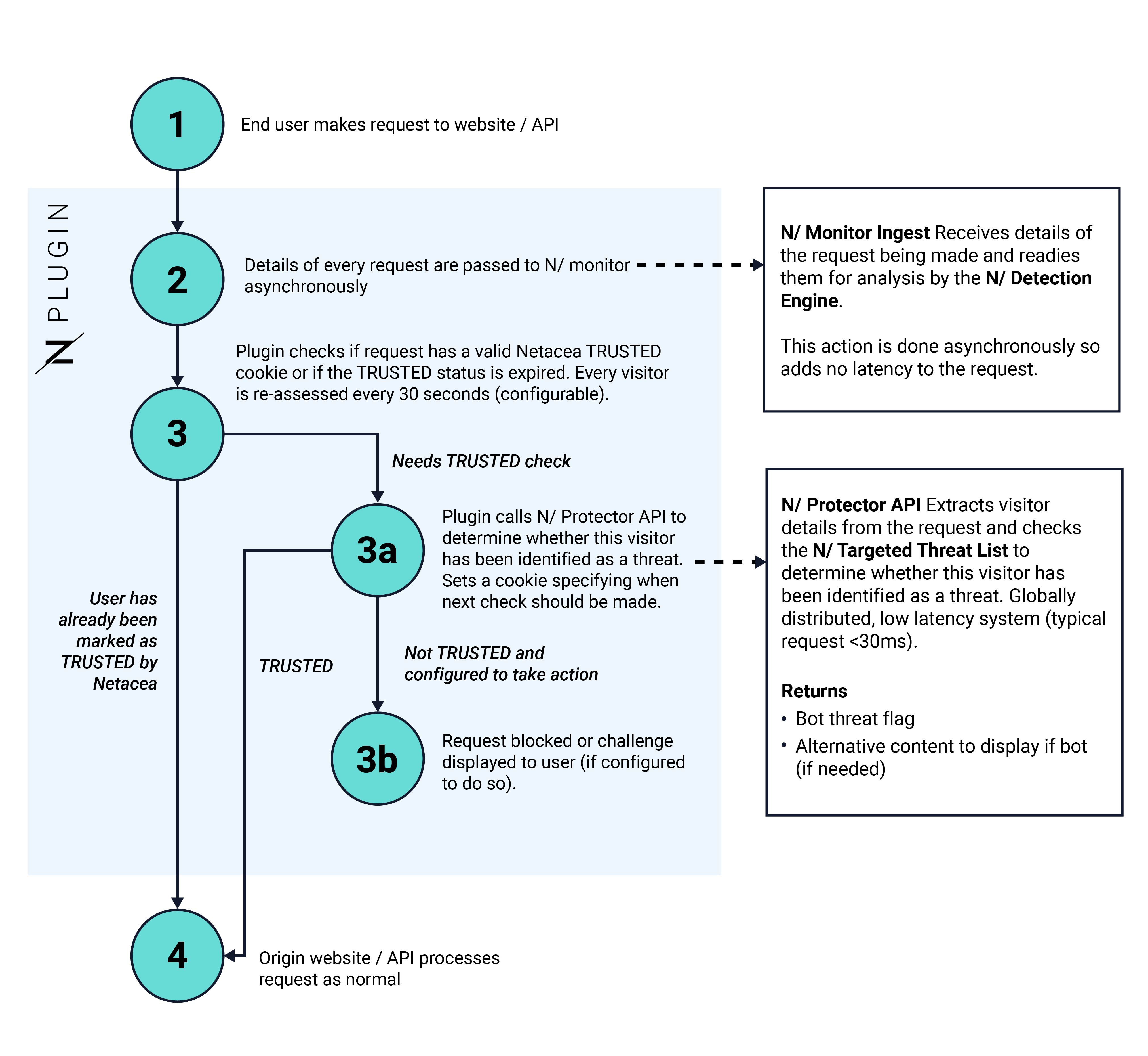
## Przegląd procesu wtyczki

Proces wtyczki obejmuje dwa odrębne elementy:

1. N/ Monitor: Przekazywanie danych związanych z odwiedzającym do silnika wykrywania Netacea Detection Engine w celu analizy.
   * Ten proces jest wykonywany asynchronicznie w fazie odpowiedzi podczas przetwarzania żądania.
   * Dane mogą być również dostarczane w trybie wsadowym – do strumienia Kinesis lub do bucketu S3.
2. N/ Protector: Odpytywanie Netacea Protector API w celu określenia, czy do tego odwiedzającego powinny zostać zastosowane jakiekolwiek działania mitygacyjne.
   * Ten proces jest wykonywany synchronicznie w fazie żądania (wynik jest śledzony względem odwiedzającego, aby zminimalizować opóźnienia i liczbę wykonywanych wywołań API).

Poniższy diagram przedstawia proces leżący u podstaw wtyczki.

<figure><img src="https://1527802543-files.gitbook.io/~/files/v0/b/gitbook-x-prod.appspot.com/o/spaces%2Fu9Wa2WiFkCND3fktx8wd%2Fuploads%2Fgit-blob-15d8be61baa7f012f5142b44f77da232083b6152%2FGitbook_diagrams_API%20.jpg?alt=media" alt=""><figcaption></figcaption></figure>
