bars
search
circle-xmark
⌘
Ctrl
k
globe
English
chevron-down
copy
Copy
chevron-down
Netacea Plugin Information
chevron-right
Fastly
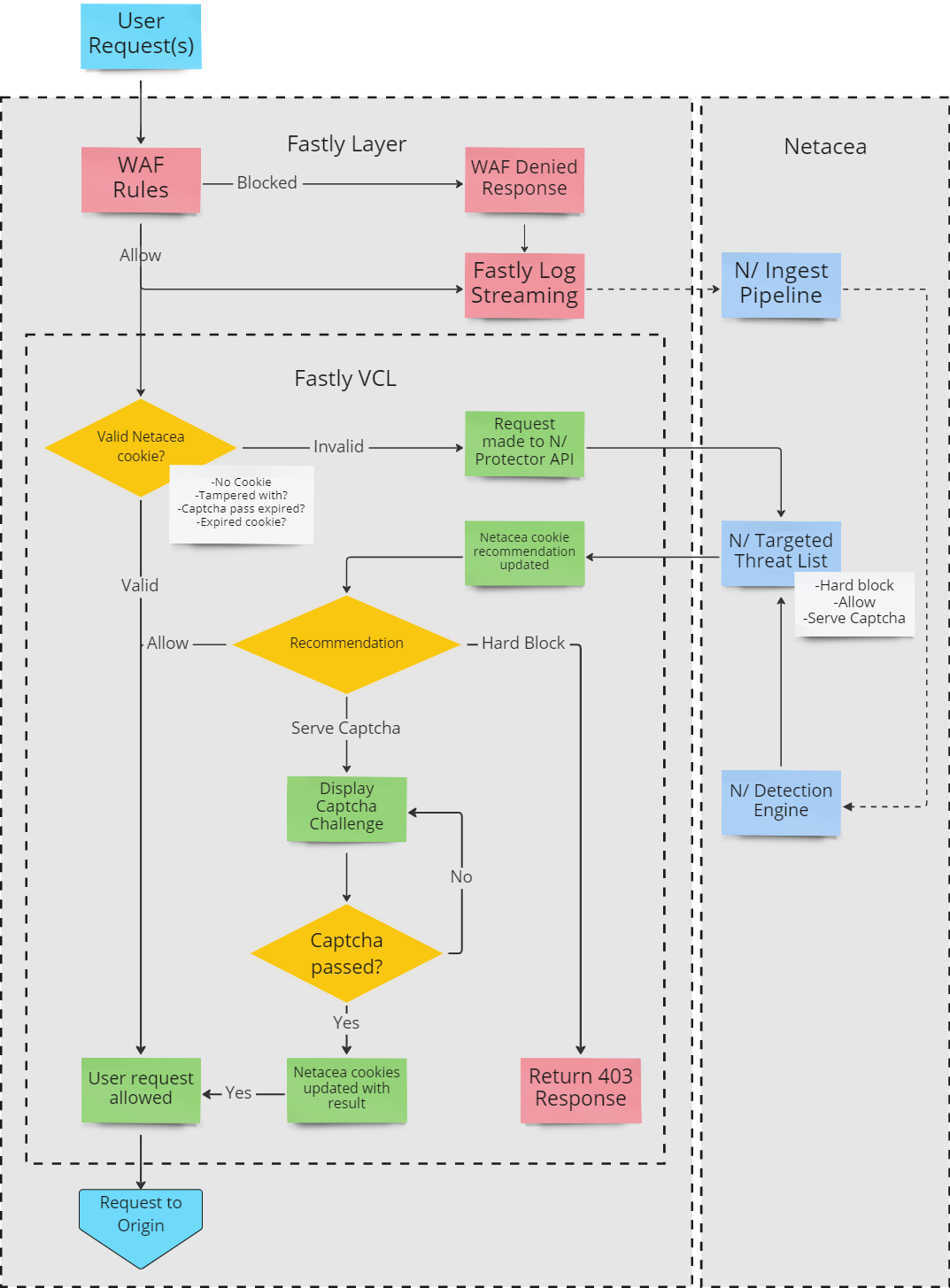
Fastly Plugin Logic
Previous
Fastly
chevron-left
Next
Monitoring Configuration
chevron-right
Last updated
10 days ago
sun-bright
desktop
moon
sun-bright
desktop
moon