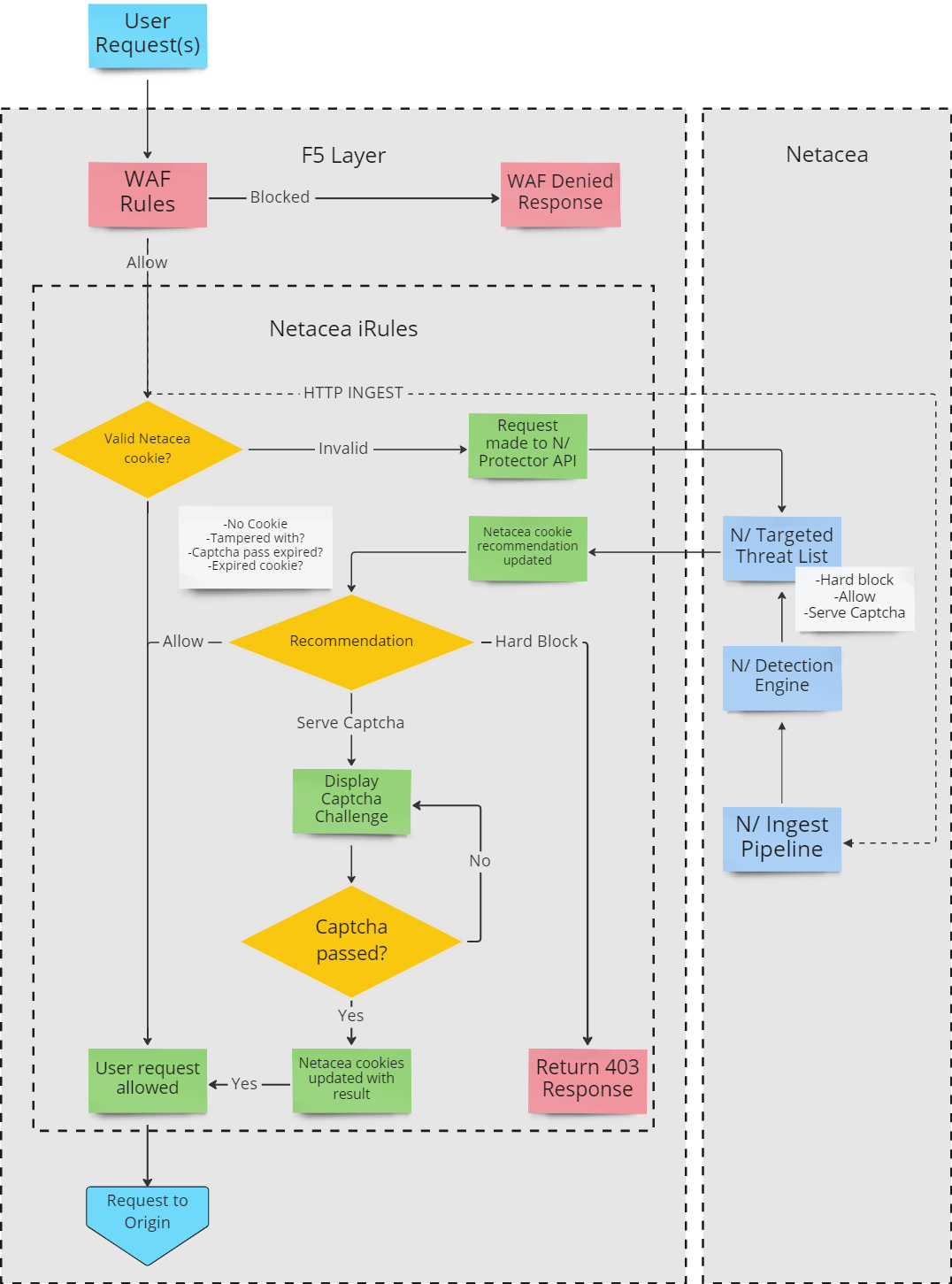
# Logica del plugin F5

<figure><img src="https://2460428468-files.gitbook.io/~/files/v0/b/gitbook-x-prod.appspot.com/o/spaces%2FMcNTU10K5f93vQq5fvkT%2Fuploads%2Fgit-blob-e111f88bbf33bbf0594917b323413a471753481c%2Fimage%20(7)%20(6).png?alt=media" alt=""><figcaption></figcaption></figure>
