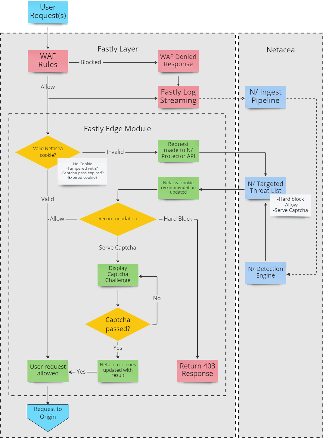
# Logique du plugin Fastly/Magento

<figure><img src="https://899558619-files.gitbook.io/~/files/v0/b/gitbook-x-prod.appspot.com/o/spaces%2FaRSpZrGcUHd5EHGjrrO5%2Fuploads%2Fgit-blob-7af506ff3b668bc15d936fb0f28c8f329d5d4c18%2Fimage%20(2)%20(3).png?alt=media" alt=""><figcaption></figcaption></figure>
