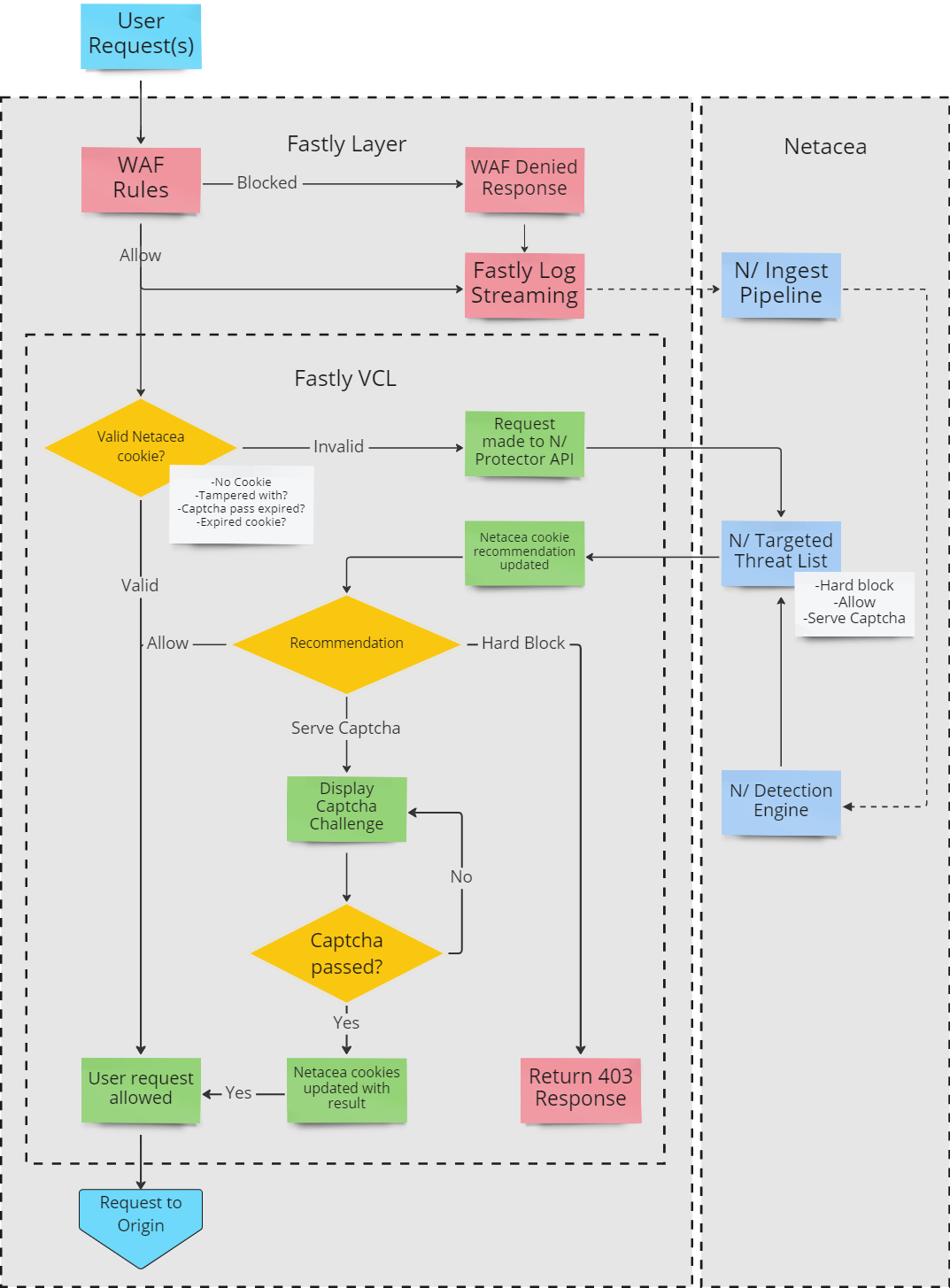
# Fastly-laajennuksen logiikka

<figure><img src="https://656092103-files.gitbook.io/~/files/v0/b/gitbook-x-prod.appspot.com/o/spaces%2FFxg3BbZHtg5d2d1nmEzK%2Fuploads%2Fgit-blob-ed7708cf7c418a8c3c7b3dcd0f7e53fd303ff995%2Fimage%20(9)%20(2).png?alt=media" alt=""><figcaption></figcaption></figure>
