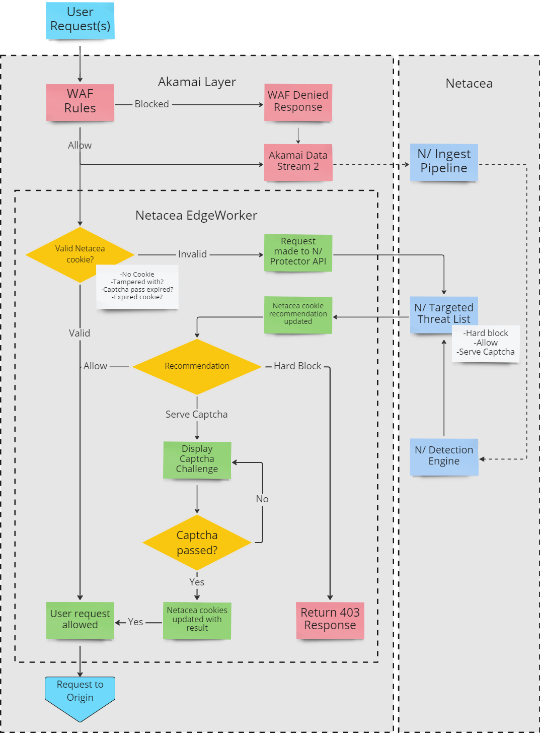
# Lógica do Plugin Akamai

<figure><img src="https://3103183613-files.gitbook.io/~/files/v0/b/gitbook-x-prod.appspot.com/o/spaces%2FJ0VONni9fqVKgqwRyueW%2Fuploads%2Fgit-blob-87634adb2d7d50dd5225c2cd01c8dbf18eee066c%2Fimage%20(5)%20(3)%20(1)%20(1).png?alt=media" alt=""><figcaption></figcaption></figure>
